Our Blog
Insights and perspectives on AI research, development, and applications in the African context.

Building Intelligent Agent Workflows with LlamaIndex, Next.js, and Qdrant
Discover how to harness the power of LlamaIndex, Next.js, and Qdrant Vector Database to build intelligent, context-aware agentic workflows. This article explores practical techniques for integrating retrieval-augmented generation (RAG), vector search, and modern web development frameworks to create scalable AI-driven applications.

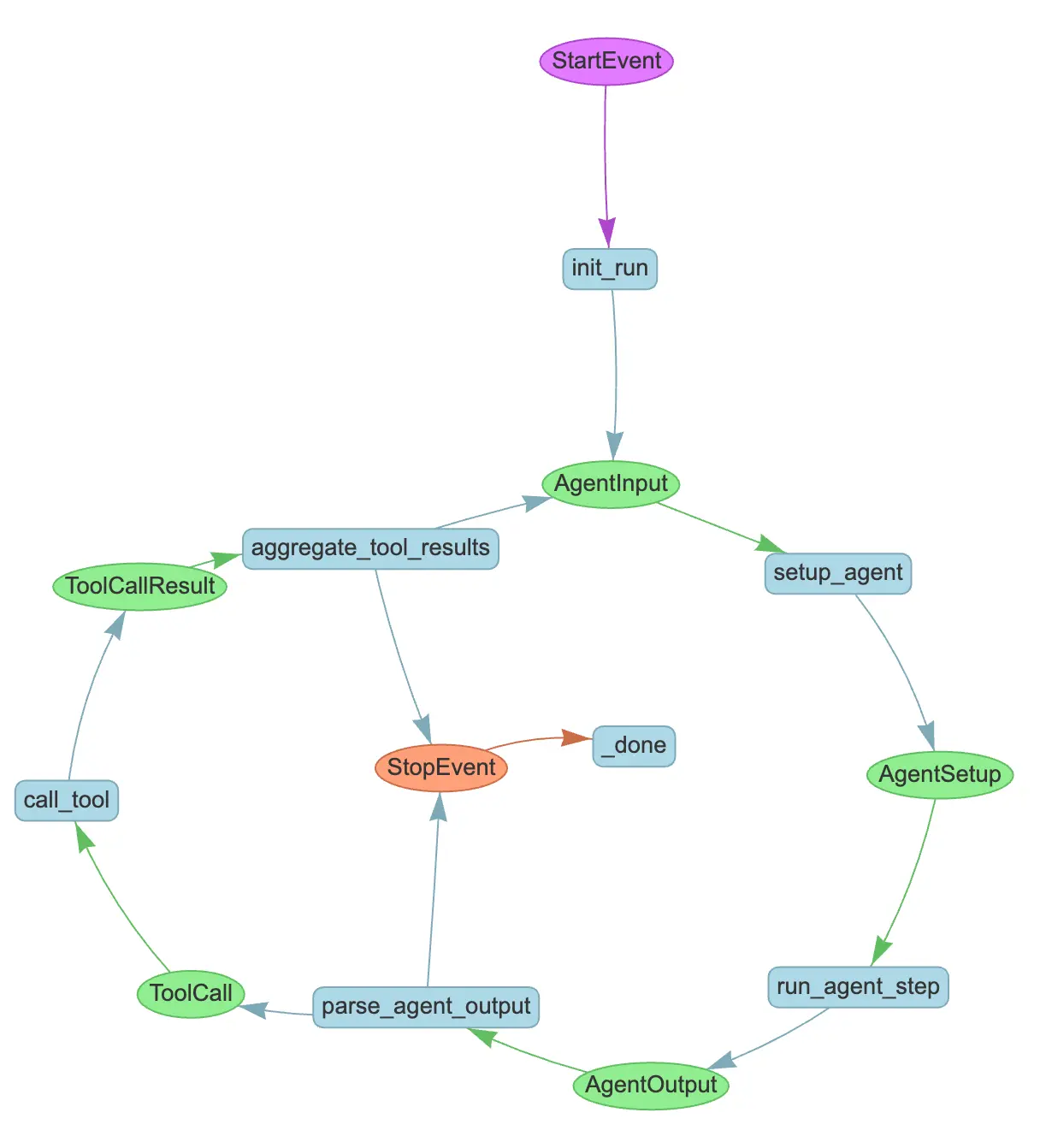
Design Patterns for Building Scalable AI Agent Workflows
Explore essential design patterns for developing scalable and reliable AI agent workflows. This post covers strategies for task orchestration, memory management, context handling, and integration with external tools, helping developers streamline the creation of powerful agentic systems.
Stay updated with our latest insights
Subscribe to our newsletter to receive the latest updates on AI research, industry trends, and events.

